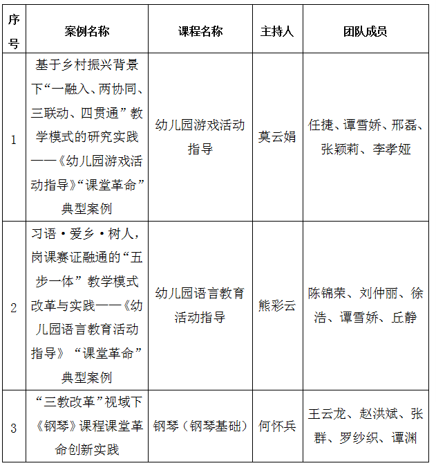
6月28日,重庆市教育委员会公布了《2023年职业教育“课堂革命”典型案例立项建设名单》,我校3篇案例《基于乡村振兴背景下“一融入、两协同、三联动、四贯通”教学模式的研究实践——<幼儿园游戏活动指导>“课堂革命”典型案例》、《习语·爱乡·树人,岗课赛证融通的“五步一体”教学模式改革与实践——<幼儿园语言教育活动指导>“课堂革命”典型案例》和《“三教改革”视域下<钢琴>》课程课堂革命创新实践》成功立项为2023年重庆市职业教育“课堂革命”典型案例。
下一步,我校将进一步优化“课堂革命”建设方案,明确建设目标,健全质量保障机制和工作措施,保证立项典型案例的后续建设和推进。

2023年重庆市职业教育“课堂革命”典型案例立项名单