考务工作产教融合

当前位置: 首页 >> 产教融合 >> 正文

重庆幼儿师范高等专科学校关于做好2020年秋季顶岗实习工作的通知

更新时间:2020-07-03 15:52:45 信息来源:jiaowc 浏览人数:

重庆幼儿师范高等专科学校

关于做好2020年秋季顶岗实习工作的通知

各系部:

为进一步做好2020年秋季学生顶岗实习期间的管理,提高顶岗实习质量,确保安全稳定,根据教育部等五部委《职业学校学生实习管理规定》(〔2016〕3号)、《重庆幼专关于印发重庆幼儿师专实习管理办法》(〔2018〕120号)、各专业人才培养方案和学校有关会议精神,结合学校实际,特将有关事宜通知如下。

一、毕业生顶岗实习时间安排

2020年秋季顶岗实习时间原则上从2020年秋季教学周的第一周开始至第二十周结束(具体以校历安排为准)。

二、毕业生顶岗实习方式

根据学校师范类专业应采取集中安排为主、分散实习为辅的方式开展的总体要求,2020年秋季顶岗实习采取以集中实习为主,分散实习为辅的方式开展

三、毕业生顶岗实习筹备工作要求

(一)撰写顶岗实习方案。请在实习前结合各专业《顶岗实习》课程标准制定2020年秋季学生顶岗实习方案(模板见附件1),方案应包括实习目的、实习时间、实习方式(包括自主实习单位资质要求)、实习内容及要求、实习指导教师的安排、考核方式、成绩鉴定表(见附件2)等内容,其中指导教师的安排要注重校内校外的双指导,成绩鉴定表可在学校提供模板基础之上根据专业性质和需求调整,但总体比例(校内指导40%+校外指导60%)不能改变。请于2020年7月3日(周五)前将顶岗实习方案纸质版和电子版交教务处。

(二)落实顶岗实习单位。系部需自主统筹联系毕业生顶岗实习单位,严禁通过中介机构或有偿代理组织安排和管理学生实习工作。原则上集中安排的实习单位应优先在本校实习基地中选择,且实习单位实习学生数量的安排不能超过在职员工的10%;申请自主实习的学生需按照《重庆幼儿师范高等专科学校顶岗实习协议签约管理规定》(见附件3)的要求填写自主实习申请表(见附件4)并附上实习单位简介,简介需包含实习单位的性质、规模等基础信息,系部须根据人才培养目标和顶岗实习要求对学生自主实习单位提出要求并严格把关,经系部审核通过后学生方可自主实习。请各系在2020年7月10日(周五)前落实所有学生的实习单位,并提交《2020年秋季学生顶岗实习情况统计表》(见附件5)的纸质件和电子件。

(三)购买实习保险。学生实习前,请7月3日前收集、填写并提交《重庆幼儿师范高等专科学校顶岗实习购买保险名单》(见附件6)的纸质件和电子件至教务处,由学校统一为学生购买顶岗实习保险。

(四)完善实习管理系统信息及培训工作。为了加强对学生实习期间的日常管理和考核,学校已全面使用“习柚实习管理平台”进行远程信息化管理,请系部提供实习管理教师及顶岗实习毕业生相关信息由教务处管理人员导入实习管理平台。请于2020年7月3日前将填好的《重庆幼儿师专习柚APP教师信息、学生信息模板》(见附件7)电子件提交至教务处。并请系部相关负责人组织各系部管理人员进行专题培训,分配管理系统的账号,并做好培训记录,各系部实习负责人请于2020年7月10日前登录顶岗实习网络管理平台,将相关学生分配至管理教师名下,在管理教师和学生间建立对应关系,并根据顶岗实习方案发布实习任务。

(五)召开岗前培训会。系部要组织参加顶岗实习的毕业生以及指导教师的专题岗前培训会,开展岗位所需的礼仪、专业等多方面的培训,进行实习制度、政策及安全教育宣讲,并安排专人告知学生家长学生顶岗实习的起止时间及注意事项,并做好记录。毕业生离校参加顶岗实习前,指导教师应召集所指导的学生,明确实习具体任务和要求,并签订《重庆幼儿师范高等专科学校顶岗实习安全承诺书》(见附件8)。

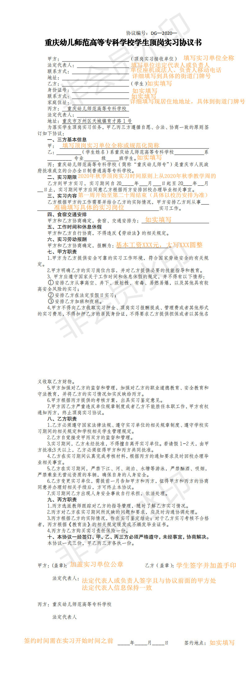
(六)签订顶岗实习协议。各系需要根据《重庆幼儿师范高等专科学校顶岗实习协议签约管理规定》在学生实习前按照相关程序和要求签订顶岗实习协议书,顶岗实习协议书以系部为单位届时到教务处领取,每个学生仅限一份(一式三份),请各系部做好实习协议签订的培训,顶岗实习协议的填写严格按照模板要求(填写模板见附件9),应严格要求和审核学生的顶岗实习协议,并于2020年秋季开学第一周内收齐审核合格盖章后按班级存档,教务处抽查。

(七)报送实习成绩。实习结束后请系部及时安排学生实习成绩的的评定与报送,学生实习成绩鉴定表按班级归档存于系部,请于2021年 6月 12日前将本系部《学生顶岗实习成绩汇总表》(见附件10)提交至教务处。

(九)按时提交相关材料。以上所有材料的纸质件均需分管实习的系主任签字并加盖公章后交至教务处实践教学科魏娇老师处,电子件均需发送至魏娇老师OA邮箱。

四、毕业生顶岗实习期间管理要求

(一)强化过程管理

1.学生顶岗实习期间,各系部要充分利用顶岗实习管理平台——习柚APP加强对学生实习过程的管理,关注学生顶岗实习期间的每一个环节的过程管理,保证顶岗实习质量。

(1)系部领导应不定期登陆管理平台查看学生实习情况、指导教师工作情况;应及时处理指导教师(辅导员/班主任)反馈的问题;并在实习期间在平台上完成不少于4次的实习查岗任务;

(2)系上应明确顶岗实习学生实习平台任务,应要求学生每天在平台上“定位+拍照”签到一次、每周撰写实习日志3篇,每篇不低于300字,并于实习结束后将日志导出汇编成册(汇编封面见附件12);

(3)系上应明确顶岗实习指导教师(含辅导员、班主任、跟岗指导教师)工作职责和要求,要求她们每天在平台上审核学生签到情况、每周星期天晚上00:00以前审批学生日志并进行推优展示、每天不定时严格按照相关规定审批学生的请假、实习变更、实习成绩等事项。

2.严格按照学校《关于印发学生实习请假、销假制度的通知》(重庆幼专教〔2012〕3号)文件要求,做好学生实习期间请假销假的管理,如遇异常,及时与相关部门沟通汇报。

3.应要求各指导教师建立自己所指导学生相互联系的公共平台,及时发现解决实习中出现的问题。

4.严格按照《重庆幼儿师范高等专科学校顶岗实习协议签约管理规定》要求和程序,做好学生实习单位的变更工作,做到学生变更有申请(申请表见附件13),系部有审核、有记录、有统计(统计表见附件14),并及时上报反馈。

5.受疫情影响,应做好两手准备,务必做好学生顶岗实习期间的疫情防控工作。

6.制定实习巡查方案,经教务处同意后安排专人参与学生顶岗实习期间的巡查工作,了解学生实习期间的实际情况。加强与用人单位的联系,有计划、有安排的做好毕业生的就业推荐工作,并做好工作记录。

(二)做好资料的收集存档

在实习结束后,做好顶岗实习资料的回收和存档工作,存档要求按照评建工作材料存放的要求,存档资料包括如下:

1.自主实习申请表(自主实习同学)

2.学生顶岗实习协议(包括顶岗实习变更申请表,以班为单位档案盒存档)

3.学生顶岗实习安全承诺书(以班为单位档案盒存档)

4.学生顶岗实习日志(以个人为单位导出并打印装订成册,封面见附件,每周3篇,每篇不少于300字)

5.学生顶岗实习报告(以班为单位档案盒存档)

6.学生顶岗实习成绩统计表及鉴定表

7.实习评优相关材料

8.顶岗实习过程管理资料,具体有:顶岗实习方案(签字版);学生实习动员大会和各类培训会的方案、新闻稿、会议记录、会议议程等;学生实习情况统计表;顶岗实习巡查方案及过程记录;顶岗实习指导教师相关过程管理资料;顶岗实习习柚平台查岗记录(截图在一个WORD文档);系部顶岗实习工作总结各类培训及会议记录等相关过程管理资料。

附件:

1.《重庆幼儿师专顶岗实习工作方案(模板)》

2.《重庆幼儿师专顶岗实习成绩鉴定表》

3.《重庆幼儿师专顶岗实习协议签约管理规定》

4.《重庆幼儿师专学生自主联系顶岗实习单位申请表》

5.《重庆幼儿师专学生顶岗实习情况统计表模板》

6.《重庆幼儿师专顶岗实习购买保险名单》

7.《重庆幼儿师专学习柚APP教师信息、学生信息模板》

8.《重庆幼儿师专顶岗实习安全承诺书》

9.《重庆幼儿师专学生顶岗实习协议书(填写说明)》

10.《重庆幼儿师专学生顶岗实习成绩汇总表》

11.《重庆幼儿师专2019-2020学年度实习评优汇总表》

12.《重庆幼儿师专日志汇编封面模板》

13.《重庆幼儿师专顶岗实习单位变更申请表》

14.《重庆幼儿师专顶岗实习学生实习单位更换统计表模板》

教务处

2020年6月29日

附件1:重庆幼儿师专顶岗实习工作方案(模板).doc (19.50 KB)

附件2:重庆幼儿师专顶岗实习成绩鉴定表.docx (21.75 KB)

附件3:重庆幼儿师专顶岗实习协议签约管理规定.docx (19.63 KB)

附件4:重庆幼儿师专学生自主联系顶岗实习单位申请表.docx (14.18 KB)

附件5:重庆幼儿师专学生顶岗实习情况统计表模板.xlsx (13.69 KB)

附件6:重庆幼儿师专顶岗实习购买保险名单.xls (20.00 KB)

附件7:重庆幼儿师专学习柚APP教师信息、学生信息模板.xlsx (13.69 KB)

附件8:重庆幼儿师专顶岗实习安全承诺书.docx (13.69 KB)

附件9:重庆幼儿师专学生学前教育二系秋季顶岗实习协议书(填写说明).png (611.56 KB)

附件10:重庆幼儿师专学生顶岗实习成绩汇总表.xls (35.50 KB)

附件11:重庆幼儿师专2010-2021学年度实习评优汇总表.xls (20.00 KB)

附件12:重庆幼儿师专日志汇编封面模板.doc (267.50 KB)

附件13:重庆幼儿师专顶岗实习单位变更申请表.docx (13.94 KB)

附件14:重庆幼儿师专顶岗实习学生实习单位更换统计表模板.xls (22.50 KB)